SEOClerks

Freelancing Portfolio Websites for $30

Level 1
Attention: The owner of this service has not logged into SEOClerks for more than 30 days. It is highly recommend that you contact them before ordering this service. Last Login: 3199 days ago

Freelancing Portfolio Websites

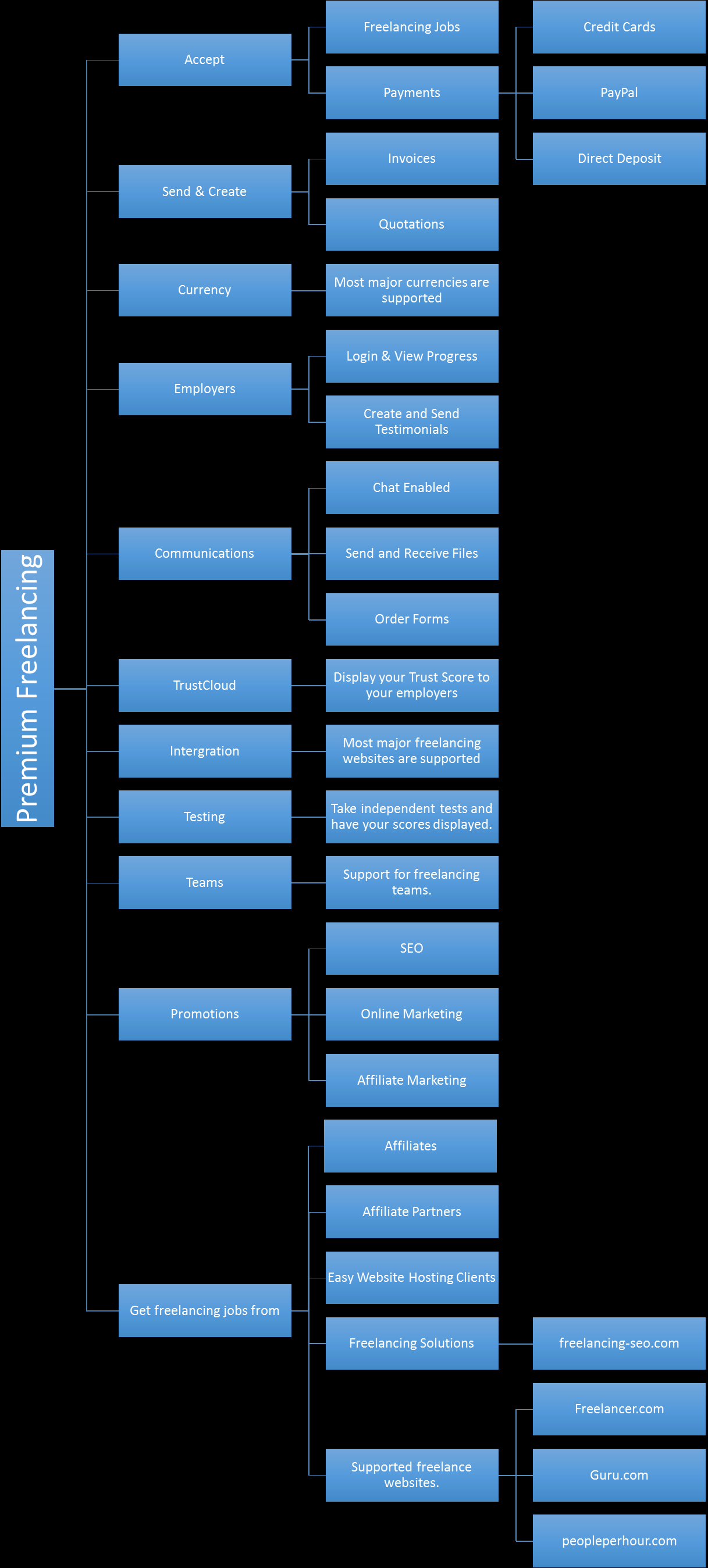
I will create a freelancing portfolio website for you including this benefits.

Our freelancing portfolio websites helps you get more freelancing jobs and in a much more better way than ever before.
Our freelancing portfolio websites allows you to:
The ability to accept freelancing jobs
Your employers can login and view your progress on your current freelancing jobs
You can communicate and exchange information with your freelance employers
The ability to create and send invoices
The ability to accept payment
Support for major currencies around the world
Our Portfolio's Allows you to display your Trust Ratings
Integration with major freelancing websites around the world
The ability to display your independent test scores to display your skills on relevant fields
Support for slide shows to display your freelancing portfolio to your visitors
You can create your own online shops and sell your services through our affiliate marketing agents and independently to your clients
The ability to create freelancing teams and work together on freelancing jobs thereby improving productivity
We help you promote your freelancing portfolio website through SEO, Online Marketing and our affiliate marketing agents
An Ability to take freelancing jobs from any freelancing website including our very own free freelancing jobs website
You can offer your services directly to our Affiliates, Affiliate Partners, Website Hosting Clients and fellow freelancers which creates an extra revenue stream for you


Tags

Freelancing Portfolio Jobs Website Hosting

0.0

0 reviews

Rating breakdown


Other services by freelancingsol

$30 - In stock
Order Now
Process Time: 0.37932801246643

Possible Duplicate queries found!
MatchCountSQLScript
SELECT * FROM members_ledger WHERE ip = ? AND added>=unix_timestamp(NOW())-864001SELECT querystring, added FROM members_ledger WHERE ip = ? AND added>=unix_timestamp(NOW())-86400

/opt/clerks-staging/docroot/include/functions/includes/security.php 398 fetchMemberLedger() include_once()

SELECT * FROM posts WHERE PID=2626201SELECT *, author_bookmarktip AS service_author_bookmarktip FROM posts WHERE PID=262620

/opt/clerks-staging/docroot/include/functions/includes/service.php 479 getAllServiceDetails() ()

SELECT * FROM categories1SELECT * FROM categories

/opt/clerks-staging/docroot/libraries/adodb5/adodb.inc.php 1899 CacheExecute() parseRedundantQueriesCache()

SELECT * FROM seoclerks.members WHERE USERID='197920'1SELECT * FROM seoclerks.members WHERE USERID='197920'

/opt/clerks-staging/docroot/include/functions/includes/member.php 445 GetAllUserDetails() ()

SELECT * FROM ratings A, seoclerks.members B WHERE A.PID='262620' AND A.RATER=B.USERID1SELECT COUNT(A.RID) as total, SUM(bad) as badTotal, SUM(good) as goodTotal FROM ratings A, seoclerks.members B WHERE A.PID='262620' AND A.RATER=B.USERID

/opt/clerks-staging/docroot/libraries/adodb5/adodb.inc.php 1899 CacheExecute() ()

SELECT * FROM orders WHERE PID='262620' AND status in (1, 4, 6)1SELECT OID, stime, extradays1, extradays2, extradays3, extra1ordered, extra2ordered, extra3ordered, days, status, quantity, extras_data FROM orders WHERE PID='262620' AND status in (1, 4, 6)

/opt/clerks-staging/docroot/libraries/adodb5/adodb.inc.php 1899 CacheExecute() ()

UPDATE posts SET viewcount = viewcount + 1 WHERE PID='262620'1UPDATE posts SET viewcount = viewcount + 1 WHERE PID='262620'

/opt/clerks-staging/docroot/include/functions/main.php 1717 update_viewcount() ()

SELECT * FROM seoclerks.ratings WHERE USERID='197920' AND PID != 01SELECT good, bad FROM seoclerks.ratings WHERE USERID='197920' AND PID != 0

/opt/clerks-staging/docroot/include/functions/includes/smarty.php 135 insert_get_percent() include()

SELECT * FROM codeclerks.ratings WHERE USERID='197920' AND PID != 01SELECT good, bad FROM codeclerks.ratings WHERE USERID='197920' AND PID != 0

/opt/clerks-staging/docroot/include/functions/includes/smarty.php 135 insert_get_percent() include()

SELECT * FROM listingdock.ratings WHERE USERID='197920' AND PID != 01SELECT good, bad FROM listingdock.ratings WHERE USERID='197920' AND PID != 0

/opt/clerks-staging/docroot/include/functions/includes/smarty.php 135 insert_get_percent() include()

SELECT * FROM pixelclerks.ratings WHERE USERID='197920' AND PID != 01SELECT good, bad FROM pixelclerks.ratings WHERE USERID='197920' AND PID != 0

/opt/clerks-staging/docroot/include/functions/includes/smarty.php 135 insert_get_percent() include()

SELECT * FROM wordclerks.ratings WHERE USERID='197920' AND PID != 01SELECT good, bad FROM wordclerks.ratings WHERE USERID='197920' AND PID != 0

/opt/clerks-staging/docroot/include/functions/includes/smarty.php 135 insert_get_percent() include()

select * from categories_software order by name asc1select * from categories_software order by name asc

/opt/clerks-staging/docroot/libraries/adodb5/adodb.inc.php 1899 CacheExecute() insert_GetSoftwareCategories()

select * from categories_wanttobuy order by name asc1select * from categories_wanttobuy order by name asc

/opt/clerks-staging/docroot/libraries/adodb5/adodb.inc.php 1899 CacheExecute() insert_get_wantcategories()

select * from categories_wanttotrade order by name asc1select * from categories_wanttotrade order by name asc

/opt/clerks-staging/docroot/libraries/adodb5/adodb.inc.php 1899 CacheExecute() insert_get_tradecategories()

SELECT * FROM categories WHERE parentid = 0 1SELECT * FROM categories WHERE parentid = 0

/opt/clerks-staging/docroot/include/functions/main.php 21555 getNotParentCategories() include()

SELECT * FROM seoclerks.members WHERE USERID=? 1SELECT usergroup FROM seoclerks.members WHERE USERID=?

/opt/clerks-staging/docroot/include/functions/includes/member.php 2553 isStaffMember() include()

Invalid SQL

count(*)sql1error_msg

Expensive SQL

Tuning the following SQL could reduce the server load substantially
LoadCountSQLMaxMin

Suspicious SQL

The following SQL have high average execution times
Avg TimeCountSQLMaxMin
2.6404841SELECT A.*, C.username, C.profilepicture, C.userlevel, C.ratingcount, C.rating, C.lastlogin, C.ip, C.lip, C.profile_data from posts A, seoclerks.members C WHERE A.active=1 AND A.USERID=C.USERID AND A.sold_out=0 AND category IN (17,18,22,30,33,47,49,50,72,84) AND gtags like'%edugovbacklinks%' AND type !=99 AND A.feat=0 AND A.catfeatured_upgrade=0 order by A.lastgigedit desc limit 0, 402.6404842.640484
0.0622801SELECT count(USERID) AS total FROM members WHERE show_freelancer = 1 AND status = 1 AND total_recommendations > 0 AND (skills LIKE '%Google post%') 0.0622800.062280